shonTA
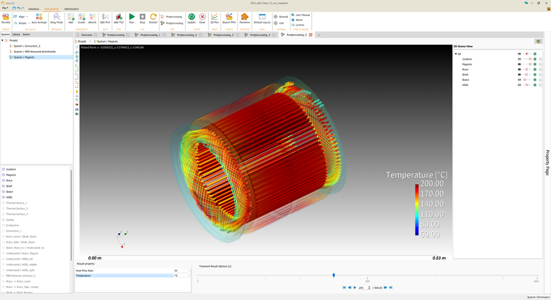
Thermal Analysis
- 3D FEM thermal simulation
- Coupled with 1D thermal and flow network
- Built-in multi-objective parameter optimization
- Create virtual temperature sensors


Co-Simulation & Control Integration
Achieve unified control and physical field computation with seamless interaction between signals and system physics. Export your models as FMU for flexible co-simulation with industry-standard tools.
- Define control logic with built-in mathematical operators
- Couple control fields with physical simulations
- Export FMU models adhering to FMI standard
- Co-simulate seamlessly with third-party software

Advanced Flow Simulation
shonTA 3.0 extends beyond incompressible flow to support compressible and two-phase flow calculations. This expands your simulation capabilities across cooling systems, HVAC, marine pipelines, and petrochemical applications.
- Simulate coolant flow in battery and motor systems
- Model refrigerant phase changes in HVAC systems
- Analyze fuel transport in marine applications
- Evaluate pressure loss in petrochemical pipelines

New in version 3
Multi-objective parameter optimization
Automatically discover optimal design solutions with intelligent parameter optimization. Choose from multiple algorithms and define complex objectives to achieve the best engineering outcomes.
- Apply optimization algorithms like PSO and Genetic Algorithm
- Define custom objectives with flexible mathematical functions
- Set equality constraints for dependent parameters
- Identify optimal designs from Pareto front results

Subsystem Management
Break down complex systems into manageable subsystems for efficient modeling and reuse. Powerful management tools help you organize, navigate, and debug large-scale thermal models with ease.
- Encapsulate modules for independent testing and reuse
- Expose subsystem ports for information transfer
- Search components quickly with intelligent lookup
- View unified 2D/3D pre- and post-processing

New in version 3
Joint modeling function with shonMesh and shonDy
shonTA 3.0 supports automatically generating its corresponding 1D-3D thermal coupling model from shonDy models and results, accelerating model establishment. In addition, shonTA 3.0 also supports reading 3D geometric information from shonMesh (geometric preprocessing software) to complete the geometric parameter settings of 1D components, making the model creation process more efficient and accurate.